极智算总结:
- 华为全联接大全概念股梳理+算力产业链+核心龙头一览
- 算力龙头概念股票一览表
- 算力产业概念股票有哪些股票呢
- 中国股市:未来有望翻10倍的8大“算力”概念股一览!(名单)
- 算力概念股
- ai算力概念股龙头一览
华为全联接大全概念股梳理+算力产业链+核心龙头一览
常山北明:作为华为算力和鸿蒙生态的双重龙头,常山北明在软件开发和信息技术服务领域具有深厚实力,与华为共同推动算力产业的发展。中电港:作为华为星闪的龙头个股,中电港在电子元器件分销和供应链服务领域具有显著优势,与华为等国内外知名企业建立了广泛的合作关系。
华为全连接大会核心受益龙头股主要分布在多个领域,具体如下:升腾AI算力生态拓维信息(002261):作为华为“升腾+鲲鹏+鸿蒙+云”全栈合作伙伴,子公司湘江鲲鹏有升腾整机授权,深度参与“东数西算”工程,2025年AI服务器订单已排至年底,自研升腾DeepSeek一体机可提升AI推理效率40%。
综上所述,华为海思概念龙头股包括世纪鼎利、惠伦晶体、天邑股份、力源信息、盛剑科技、创维数字和深圳华强等。同时,鸿蒙、星闪等相关概念股也值得关注。对于投资者而言,应密切关注市场动态和华为的最新动向,以把握投资机会。
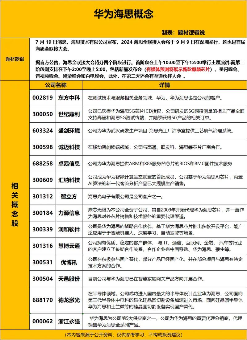
华为海思已正式宣布将于2024年9月9日召开首届海思全联接大会。此次大会是海思向外界展示其最新技术成果和业务发展蓝图的重要平台,也是其重新树立行业地位、引领技术潮流的关键时刻。预计在此次大会上,海思将发布多款新型芯片,涵盖音视频处理、鸿蒙操作系统和星闪等技术领域。

算力龙头概念股票一览表
中科曙光(603019):国产算力核心企业,液冷数据中心PUE值低至04,参与全国80%智算中心建设,2025年智算中心订单超150亿元。与华为升腾共建算力生态,提供全栈AI训练支持,当前市值17477亿元,2025年股价上涨335%。
为云计算、AI提供核心硬件;中科曙光(603019),高端计算龙头,自主研发相关产品,参与全国80%智算中心建设,深度绑定华为升腾生态;寒武纪(688256),国产AI芯片领军者,思元系列芯片算力强,聚焦智能城市与自动驾驶场景。
年A股市场中,算力及人工智能领域的龙头股票主要包括中科曙光、寒武纪、景嘉微、龙芯中科等,这些企业在国产芯片研发、智算中心建设及政策响应方面具有显著优势,但需注意部分公司业绩波动及股价分化风险。
年算力概念的前十龙头股分别是:科大讯飞、软通动力、广电运通、神州数码、同方股份、润和软件、高新发展、拓维信息、常山北明、云从科技。以下是对这些龙头股的简要介绍:科大讯飞:科大讯飞作为人工智能领域的领军企业,其算力需求和技术实力在行业内处于领先地位,为智慧社会提供了强大的算力支撑。
算力人工智能的龙头股票有景嘉微、拓维信息、寒武纪、浪潮信息、中科曙光。景嘉微(300474)是国产GPU龙头,其产品可应用于高性能计算和图形处理领域,能为AI服务器提供核心加速能力。不过近30个交易日其股价下跌98%,市值下跌238亿元,2025年股价下跌198%。

算力产业概念股票有哪些股票呢
〖壹〗、中科曙光(603019):国产算力核心企业,液冷数据中心PUE值低至04,参与全国80%智算中心建设,2025年智算中心订单超150亿元。与华为升腾共建算力生态,提供全栈AI训练支持,当前市值17477亿元,2025年股价上涨335%。
〖贰〗、算力龙头概念股票主要涉及AI芯片、服务器、云计算等领域的核心企业。以下是当前市场关注度较高的标的(截至2025年7月): 寒武纪(688256):国内AI芯片第一股,云端和边缘端芯片技术领先,大模型算力需求推动业绩增长。
〖叁〗、年A股市场中,算力及人工智能领域的龙头股票主要包括中科曙光、寒武纪、景嘉微、龙芯中科等,这些企业在国产芯片研发、智算中心建设及政策响应方面具有显著优势,但需注意部分公司业绩波动及股价分化风险。
〖肆〗、年算力概念的前十龙头股分别是:科大讯飞、软通动力、广电运通、神州数码、同方股份、润和软件、高新发展、拓维信息、常山北明、云从科技。以下是对这些龙头股的简要介绍:科大讯飞:科大讯飞作为人工智能领域的领军企业,其算力需求和技术实力在行业内处于领先地位,为智慧社会提供了强大的算力支撑。
〖伍〗、产业链整合与并购重组标的:高新发展(000628),拟收购算力企业华鲲振宇70%股权,加速算力产业链整合;荣科科技(300290),背靠河南国资委,大股东控股超聚变。

中国股市:未来有望翻10倍的8大“算力”概念股一览!(名单)
〖壹〗、中国股市:未来有望翻10倍的8大“算力”概念股一览 在生成式AI技术的推动下,全球正迎来新一轮的资本开支扩张。我国AI产业也因本土大模型DeepSeek的发布而备受瞩目,这为我国资产的重估带来了新的浪潮。算力,作为新型生产力,其重要性日益凸显。
〖贰〗、预计到2024年,我国数据中心市场规模将达到3048亿元,同比增长率高达268%。以下是未来有望受益的8大“数据中心”概念股: 天正电气 简介:公司作为通讯行业及数据中心的上游优质供应商之一,其直流熔断器作为合作伙伴的配套产品已供货于重量级客户如腾讯、百度的高压直流系统电源产品。
〖叁〗、以下是未来有望受益于“端侧AI”发展的8大概念股:并行科技 公司简介:国内头部独立超算服务商及通用超算云服务商,主营业务是超算云服务。业务范畴:提供超算云服务、超算云系统集成、超算软件与技术服务,有望在端侧AI的算力需求增长中受益。

算力概念股
年太空算力概念股票主要涵盖卫星制造、星载芯片、通信链路、地面配套四大领域,核心标的包括中国卫星、中国卫通、寒武纪、海光信息等12家上市公司卫星制造与运营核心标的 中国卫星(600118)中国卫星作为国内卫星制造的龙头企业,承担着“三体计算星座”卫星的制造任务。
年阿里算力概念股主要包括数据港(603881)、杭钢股份(600126)、用友网络(600588)、恒生电子(600570)、华勤技术(603296)等,其中数据港和杭钢股份为核心龙头,分别在IDC基础设施和算力服务领域与阿里云深度绑定,受益于阿里未来三年3800亿元AI基建投资计划。
太空算力概念股票涵盖卫星制造、火箭发射、星间通信、芯片算力及地面系统等多个领域,以下为具体公司分类梳理:卫星制造与运营中国卫星(600118)作为航天科技集团旗下卫星制造龙头,承担国家“三体计算星座”组网任务,新一代卫星算力提升10倍,是太空算力基础设施的核心参与者。

ai算力概念股龙头一览
〖壹〗、算力芯片(底层核心硬件)寒武纪(688256):国产AI芯片龙头,专注研发云端、边缘及终端AI核心芯片,思元系列芯片适配千亿参数大模型训练,2025年第一季度营收同比大增4230.22%,毛利率达599%。
〖贰〗、剑桥科技:外销型光模块设备龙头剑桥科技主营高速光模块、宽带终端小基站,是全球通信巨头(如华为、诺基亚)的核心供货商。其技术门槛高,产品对5G、AI边缘算力提供关键支撑。
〖叁〗、AI算力核心龙头股工业富联:全球高端智能制造及工业互联网服务商,业务覆盖云计算、通信设备及工业互联网。2024年营收达60935亿元,同比增长288%,近五年复合增长率98%,算力基础设施领域优势显著。中科曙光:中国超算行业龙头,液冷数据中心技术领先,产品涵盖高端计算机、存储及云计算。
〖肆〗、超级智能相关的前十龙头股如下:寒武纪 - U:国内稀缺的AI算力芯片企业,有完善智能芯片产品布局,提供云边端一体等系列化产品和基础系统软件。2024年三季度营收21亿元,同比增长2859%,还与华为、中芯世界合作推进国产化流片。
〖伍〗、寒武纪国产AI芯片龙头,思元系列芯片算力达256TOPS,适配智能城市、自动驾驶等场景。作为国内唯一具备全栈AI芯片能力的企业,其产品在边缘计算和终端推理领域优势显著。中际旭创(300308)光模块全球领军,800G产品市占率超45%,供货谷歌、Meta等巨头。
〖陆〗、算力人工智能的龙头股票有景嘉微、拓维信息、寒武纪、浪潮信息、中科曙光。景嘉微(300474)是国产GPU龙头,其产品可应用于高性能计算和图形处理领域,能为AI服务器提供核心加速能力。不过近30个交易日其股价下跌98%,市值下跌238亿元,2025年股价下跌198%。
算力产业链概念股有哪些股票的介绍就聊到这里吧,感谢你花时间阅读本站内容,更多关于算力产业链概念股有哪些股票龙头、算力产业链概念股有哪些股票的信息别忘了在本站进行查找喔。
