极智算总结:
- 理想L7和问界M7,谁才是更具性价比的家用SUV?
- 叶胜超:简单理解算力以及挖矿利润计算!(4)
- rx480显卡算力是多少t?
- 矿机算力单位有哪些呢?
- 计算算力的时候262t是什么意思
- 扭矩算力公式是什么
- 全网算力是什么
- 算力是干什么的
- 什么?1T能分14枚Fil奖励币?帮你搞清楚存力和算力的区别!
- 阿瓦隆A1246矿机正式发布:通用型硬件设计,算力90T!
理想L7和问界M7,谁才是更具性价比的家用SUV?
相比之下,全新问界M7不仅在动力性能参数上表现更为出色,而且在续航里程方面也展现出显著优势,为长途旅行及日常通勤提供了更加可靠的保障。总的来说,全新问界M7此次确实是携带着满满的诚意与实力登场。
综上所述,理想L7和问界M7都是非常有竞争力的家用SUV。理想L7在智能配置和底盘舒适性方面更具优势,而问界M7在性能和智能驾驶方面表现更佳。消费者可以根据自己的需求和偏好,选取合适的车型。
底盘方面,问界M7采用的是前麦弗逊式独立悬架+后多连杆独立悬架,理想L7则采用的是前双叉臂式独立悬架+后五连杆式独立悬架,并且高配及以上配置加入了悬架软硬/高低调节及空气悬架,舒适度更有保证。
理想汽车和问界各有优势,很难简单地评判哪个更好,这取决于个人的具体需求和偏好。品牌与产品定位理想汽车定位中大型豪华SUV市场,以家庭用户为主要目标群体,强调舒适、豪华的驾乘体验以及强大的功能性,如理想L9等车型,车内空间宽敞,配置丰富,适合全家出行。
车型定位与功能问界M7主打增程式动力,兼顾长续航与低油耗,适合对续航有较高需求的用户;理想L7同样采用增程技术,但更强调智能化配置和家庭使用场景;小米YU7作为纯电或增程车型(具体动力形式未明确),可能更注重科技感与性价比,但实际功能需以官方发布为准。
Ultra版新增主驾零重力座椅、后排娱乐屏及68英寸AR-HUD,比Max版贵2万元,为追求高端配置和舒适体验的消费者提供了选取。竞品对比优势明显与竞品相比,问界M7增程版与理想L7/L8形成直接竞争,但费用更具优势。纯电版虽在续航和性价比上弱于部分竞品,但增程版在无长途需求场景下更划算。

叶胜超:简单理解算力以及挖矿利润计算!(4)
算力单位:算力的换算单位从小到大分别为Hash、K、M、G、T、P、E。其中,1 K =1000H,1 M =1000K,1 G =1000M,1 T =1000G,1 P =1000T,1 E =1000P。这些单位可以通过谐音“昆明哥,突破亿”来记忆。挖矿利润计算 算力占比:矿机的算力占全网算力的比例,决定了矿工能获得的收益比例。
理解算力与挖矿利润计算,首先要定义算力:在币圈,算力代表的是矿机的计算能力,单位为Hash(哈希),1秒内计算次数越多,算力越大,挖取的币也越多。蚂蚁矿机S9为例,算力15TH/S,即1秒内能完成15万亿次哈希计算。

rx480显卡算力是多少t?
〖壹〗、rx470显卡挖矿算力215mh/s,那么换算成一天算力是多少T? 算力是指计算设备通过处理数据,实现特定结果输出的计算能力。 算力广泛存在于手机、PC、超级计算机等各种硬件设备中,没有算力,这些软、硬件就不能正常使用。
〖贰〗、显卡挖矿算力是指显卡在挖矿过程中每秒能处理的计算次数。例如,rx470显卡挖矿算力为215mh/s。要将这个单位转换为T,需要知道1T等于1000000mh/s。因此,215mh/s等于0.000215T。 算力是指计算设备通过处理数据,实现特定结果输出的计算能力。算力广泛存在于手机、PC、超级计算机等各种硬件设备中。
〖叁〗、中端显卡算力 AMD RX 6800/6800 XT:644 MH/s 这两款AMD显卡在挖矿领域同样有着不错的表现,适合对算力有一定要求的挖矿者。Nvidia RTX 3070:679 MH/s RTX 3070以其适中的费用和较高的算力,成为许多挖矿者的性价比之选。
〖肆〗、在本文中,我们将提供一个详细的指南,教你如何修改AMD RX480系列显卡的BIOS,以提高其以太坊(ETH)挖矿的算力,同时降低功耗。我们将使用以下工具:atiflash27PolarisBiosEditor-master、以及atikmdag-patcher。第一步:提取显卡BIOS。
〖伍〗、最低配置的显卡要求为NVIDIA GeForce GTX 1060 3GB或AMD Radeon RX 480 4GB,这类显卡能够满足游戏在低画质下的基本运行需求,但可能无法支持高分辨率或复杂场景的流畅渲染。
〖陆〗、以太币(ETH),算力才32MH/s,1070都有40MH/s了。很多人说1080Ti算力拉不上去是因为gddr5x显存延迟高,果然还是A卡的挖矿好,网上看到别人说480都能有65MH/s的算力。ZEC币,算力724Sol/s,接近三张1060 3G的算力,总价比3张1060贵个2K软妹币。

矿机算力单位有哪些呢?
〖壹〗、矿机算力单位主要包括以下几种: Hash率单位: H/S:表示每秒能算多少hash,是基础算力单位。 Khash/s:1 Khash/s = 1000 hash/s,千哈希每秒。 Mhash/s:1 Mhash/s = 1000 Khash/s = 1,000,000 hash/s,兆哈希每秒。
〖贰〗、矿机算力单位主要包括以下几种:H/S(Hashes per Second):定义:每秒能算多少hash,是最基本的算力单位。换算:1 Khash/s = 1000 hash/s,1 Mhash/s = 1000 Khash/s。
〖叁〗、矿机算力单位主要包括以下几种:Hash率单位:H/s:每秒能算多少hash。Khash/s:1 Khash/s = 1000 hash/s。Mhash/s:1 Mhash/s = 1000 Khash/s = 1,000,000 hash/s。Ghash/s:1 Ghash/s = 1000 Mhash/s = 1,000,000,000 hash/s。
〖肆〗、比特币矿机算力单位的换算关系较为复杂。算力单位主要有哈希率等,常见的哈希率单位有每秒哈希数(Hash/s)、千哈希每秒(kHash/s)、兆哈希每秒(MHash/s)、吉哈希每秒(GHash/s)、太哈希每秒(THash/s)、拍哈希每秒(PHash/s)、艾哈希每秒(EHash/s)等。
〖伍〗、Mgps是矿机计算能力的一种度量单位,用于衡量矿机在特定算法下每秒能够处理的graph数量。在Cuckatoo算法中,Mgps是衡量矿机性能的重要指标之一。使用Mgps单位的数字货币 Grin币:Grin是一种注重隐私和可扩展性的数字货币,其挖矿算法采用了Cuckatoo算法。因此,Grin币的矿机算力通常以Mgps为单位进行衡量。

计算算力的时候262t是什么意思
〖壹〗、“262t”在计算算力时通常指每秒262万亿次哈希计算或浮点运算的能力,具体含义需结合应用场景判断,以下是详细说明:区块链领域:哈希运算能力在区块链挖矿场景中,“t”代表万亿(1T=10),262t算力即每秒262万亿次哈希运算(262 TH/s)。

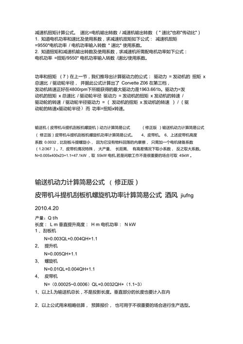
扭矩算力公式是什么
〖壹〗、扭矩的算力公式有多种,主要包括以下三种:T=9550P/n T 代表扭矩,单位是牛顿·米(Nm)。P 代表输出功率,单位是千瓦(KW)。n 代表电机转速,单位是转每分钟(r/min)。这个公式常用于电机扭矩的计算,通过已知的电机输出功率和转速,可以方便地求出扭矩值。
〖贰〗、电机的“扭矩”,单位是 Nm(牛米)计算公式是 T=9549 * P / n 。P是电机的额定(输出)功率单位是千瓦(KW)分母 是额定转速 n 单位是转每分 (r/min)P和 n可从 电机铭牌中直接查到。
〖叁〗、麦克斯韦应力张量可以用于计算电磁力和扭矩。电磁力的计算:基于麦克斯韦方程组:麦克斯韦应力张量法首先依赖于麦克斯韦方程组,这是电磁学的基本定律,描述了电场和磁场的行为。计算磁场分布:为了应用麦克斯韦应力张量,首先需要知道磁场分布。

全网算力是什么
〖壹〗、全网算力指的是整个互联网或特定网络内所有计算资源的总和。以下是关于全网算力的详细解释:定义 全网算力涵盖了整个互联网或某个特定网络内的所有计算能力。 这包括了各种类型设备的处理能力,以及云计算平台、边缘计算节点等提供的计算资源。作用 全网算力是支撑云计算、大数据、人工智能、物联网等技术发展的基础资源。
〖贰〗、算力,简单来说,是指计算机的计算能力,尤其在比特币挖矿中扮演着关键角色。这种能力通过测量一个矿工每秒能执行多少次哈希碰撞(hash/s)来衡量,这是工作量证明机制POW(Proof Of Work)的基础。1P算力,即1个Petabyte(PB,1千万亿),相当于约105万吉比特(GB)。
〖叁〗、全网算力可以按字面理解,既网络中所有参与挖矿的矿机算力总和。举个简单的例子,网络**有1亿台矿机,每台矿机的算力是10T,那么全网算力就是10亿T,换算一下单位就是100E算力。
〖肆〗、算力,也称为哈希率(Hash Rate),是衡量比特币网络处理能力的一种关键指标。它代表了比特币网络每秒钟能够完成的计算次数。算力的大小直接影响到比特币网络的运行效率和安全性。更高的算力意味着网络更难被攻击,从而保障了比特币系统的稳定运行。
〖伍〗、p相当于大约105万g的算力。如果你拥有1g的算力,你大约能分到全网比特币产出的105万分之一。以比特币每天产出3800个来计算,1g的算力每天的收益已经减少到0.0036个比特币,按照当前市场费用,大约值7元左右。如果考虑到电力成本和矿机硬件成本,盈利几乎为零。

算力是干什么的
算力,简而言之,是指数据处理的能力,即计算机或计算系统完成某项任务的速度和效率。在数字化时代,算力已经成为推动科技进步和经济发展的关键因素。算力的概念 算力是衡量计算设备或系统性能的重要指标,它反映了计算设备在单位时间内能够处理的数据量或执行的计算任务的数量。
计算机算力,指的是计算机处理数据和执行任务的能力。它是一个衡量计算机工作效能的关键指标。简而言之,计算机算力就是计算机完成计算任务的速度和效率。计算机算力的提升,可以用于处理复杂的数据和进行高级运算。例如,在人工智能领域,大量的数据处理和复杂的模型训练都需要强大的算力支持。
NPU的算力 Intel的NPU,即神经网络计算单元,是专门设计用于加速神经网络相关计算任务的硬件单元。它包含了2个神经计算引擎(类似核心),每个神经计算引擎都拥有矩阵乘法和卷积单元,支持数据转换和激活函数等。这些特性使得NPU能够高效地处理生成式AI、计算机视觉、图像增强和协作AI等方面的内容。

什么?1T能分14枚Fil奖励币?帮你搞清楚存力和算力的区别!
T存力无法直接对应固定数量的Fil奖励币,其实际产币量取决于有效算力占比及集群运营模式,宣称“1T分14枚Fil”多为营销误导。以下从存力与算力的核心区别、收益计算逻辑及行业实践三方面展开分析:存力与算力的本质区别存力:指存储设备的物理容量,单位为T(如192T存力即一台存储矿机的总容量)。
其中70%(14亿枚)由矿工挖出,用于对矿工的奖励。按估算,FIL在今年的流通总量约为5亿枚,结合市场发展,FIL单币费用在今年很可能会突破180元。普通人参与Filecoin项目的方式了解Filecoin收益模式:在Filecoin早期阶段,FIL的收益主要是区块奖励,存储收益和检索收益非常少,这与BTC早期的收益模式相似。
对于24T的实体矿机,有效算力是24T,所需质押币为24乘以5等于132枚。fil币价:如果以当前fil实时币价500元左右计算,那么质押币的总价值就是132乘以500等于66000元。因此,fil挖矿最低的投资是矿机费用35000元加上质押币价值66000元,总计101000元。

阿瓦隆A1246矿机正式发布:通用型硬件设计,算力90T!
阿瓦隆A1246矿机正式发布,其核心特点如下:通用型硬件设计与部署优化承袭前代A11系列经典设计,针对矿场环境专项优化:电源集成于机箱内部,支持直立或平置部署,灵活适配不同货架空间。算力板采用抽拉式轨道固定,便于快速检修或更换,降低运维难度。
在安全性方面,阿瓦隆A1246搭载了全新的固件,强化了原生防篡改机制。机器主控板中内置了AI芯片K210,通过智能算法分析算力波动情况,调整风扇转速并识别潜在的网络攻击及漏洞。这一设计能够将算力稳定在可靠的区间范围,防止算力损失,确保矿机的安全稳定运行。
OK,关于算力T和M区别l和算力ths的内容到此结束了,希望对大家有所帮助。
