极智算总结:
- 裸金属服务器与虚拟机、物理机的区别
- 对于IDC和云运营商而言,部署裸金属服务器是必然之路
- 高频量化-AWS服务器的选取和优化
- 初识裸金属服务器:企业的专属云上服务器
- 什么是裸金属服务器?与物理服务器、云服务器有什么区别?
裸金属服务器与虚拟机、物理机的区别
〖壹〗、物理机:同样基于物理硬件运行,但与裸金属服务器不同的是,物理机通常不具备裸金属服务器所提供的自动化发放、资源无争抢(资源独占)等特性。物理机的管理和配置通常需要手动进行,缺乏裸金属服务器在公有云环境下的灵活性和便捷性。虚拟机:运行在虚拟化层之上,通过虚拟化技术将物理硬件资源抽象成多个虚拟资源。
〖贰〗、裸金属服务器和物理机的主要区别体现在虚拟化技术、资源共享、性能、灵活性以及成本方面。虚拟化技术:裸金属服务器:通过虚拟化技术将物理服务器划分为多个独立的虚拟机,每个虚拟机都具有独立的操作系统和资源。这种技术使得裸金属服务器能够同时运行多个操作系统和应用程序,提高了资源的利用率和灵活性。
〖叁〗、裸金属服务器和物理机在概念、架构与硬件资源、管理与部署以及适用场景等方面存在显著差异。概念 裸金属服务器:是指一种不运行虚拟化层的物理服务器,直接暴露硬件资源给用户。它虽然通过云服务提供商的方式进行部署和管理,但能够提供与传统物理服务器类似的性能和功能。

对于IDC和云运营商而言,部署裸金属服务器是必然之路
〖壹〗、对于IDC和云运营商而言,部署裸金属服务器是满足市场多元化需求、提升技术竞争力的必然选取。以下从市场需求、技术优势、应用场景、发展趋势四个维度展开分析:市场需求驱动:云计算细分场景的刚性需求高IO/高性能计算场景私有云裸金属服务器可满足金融交易、基因测序、实时渲染等对低延迟、高吞吐量的需求。
〖贰〗、成本效益:相比传统的IDC机房托管,裸金属服务器减少了人工操作、购买服务器的一次性支出以及上架流程等成本,同时提高了服务器投入使用的效率和灵活性。
〖叁〗、至于在哪里可以租到裸金属服务器,可以选取具有IDC/ISP服务经营资质的专业云计算服务提供商。例如,包头易慧信息科技有限公司作为思腾合力的全资子公司,具有IDC/ISP服务经营资质,可能提供裸金属服务器的租赁服务。
〖肆〗、随着云产品的兴起和普及,越来越多的客户选取上云,而中小型IDC企业由于不具备云产品生产能力,导致整体收入下滑。同时,裸金属业务的兴起也对传统IDC的服务器托管租用业务造成了直接冲击,进一步压缩了中小型IDC企业的利润空间。资源的相对匮乏使得企业间的产品同质性高,利润被不断榨取,生存发展状况堪忧。
〖伍〗、在云上,裸金属逐渐成为标配,各大云计算厂商基本都提供了裸金属服务。
〖陆〗、ZKEYS系统如何助力IDC销售 锁定更多目标客户:ZKEYS平台提供线上综合运营平台,打造线上线下全渠道营销。通过数据分析和市场洞察,帮助IDC销售精准定位目标客户,提高销售转化率。提供丰富的产品线:ZKEYS系统不仅提供服务器产品,还涵盖裸金属、云数据库等配套产品。

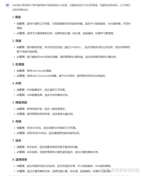
高频量化-AWS服务器的选取和优化
综上所述,在AWS上选取和优化服务器需要综合考虑地区、系列、操作系统、超线程和CPU休眠优化、网络优化以及其他优化建议。通过合理的选取和优化,可以显著提高高频量化交易的性能和稳定性。
学习资料与工具优化核心资料:官方文档:优先阅读《AWS Well-Architected Framework》(白皮书)和各服务FAQ,快速建立知识框架。视频课程:选取Stéphane Maarek或Adrian Cantrill的课程(中文版可加速至5倍),结合PPT做思维导图。
此外,服务器的采购渠道也多种多样,包括但不限于云服务提供商官方渠道(如腾讯云、亚马逊AWS、微软Azure等)、第三方云服务分销商或代理商、线下代理商、线上零售商(如京东、天猫等)以及二手市场(如eBay、闲鱼等)。
系统监控与优化:负责系统的日常监控、巡检以及故障排查,进行业务优化和应急处理,使用脚本简化日常工作,逐步实现运维操作自动化。风险与策略分析:进行风险敞口分析、对冲策略制定、同行差异比对等定量分析工作,为交易策略的调整和优化提供数据支持。

初识裸金属服务器:企业的专属云上服务器
〖壹〗、初识裸金属服务器:企业的专属云上服务器 裸金属服务器,作为一种结合了物理服务器与云服务特性的新型计算资源,近年来在企业级应用中逐渐崭露头角。它旨在解决虚拟化服务器在某些高性能、高安全需求场景下的不足,为企业提供更加灵活、高效的云上专属服务器解决方案。
〖贰〗、初识裸金属服务器:企业的专属云上服务器,是一种独特的云解决方案。以下是关于裸金属服务器的详细解定义与特点:裸金属服务器并非简单的物理机,而是在虚拟化和物理机之间找到了平衡。它将CPU和内存等关键模块独立出来,实现与云服务的无缝对接。
〖叁〗、裸金属服务器(BareMetalServer,BMS)是兼具虚拟机弹性和物理机性能的计算类服务,是专属的云上物理服务器。裸金属服务器的定义 裸金属服务器也被称为单租户环境物理服务器,由一个或多个独立服务器组成。
〖肆〗、性能:裸金属服务器具备物理机级别的完整处理器特性,但相比传统物理服务器,裸金属服务器在资源管理和部署上更加灵活。管理:裸金属服务器可以像管理云主机一样简单,通过面板实现一键重启、重装、常见故障处理、流量带宽监控等操作,降低了技术运维成本。

什么是裸金属服务器?与物理服务器、云服务器有什么区别?
〖壹〗、裸金属服务器是一种兼具物理服务器与云服务器优势的高性能计算资源。下面将详细解释裸金属服务器的定义,并阐述其与物理服务器、云服务器的区别。裸金属服务器的定义及主要特点裸金属服务器,又称裸机服务器,是一种结合了物理服务器的高性能和云服务器的灵活性的计算资源。
〖贰〗、裸金属服务器(BMS)是一种可弹性扩展的专属计算服务,具有与传统物理机无差异的计算性能和安全物理隔离的特点。以下是裸金属服务器与物理服务器以及云服务器的详细区别:裸金属服务器与物理服务器的区别硬件资源:裸金属服务器:具有专用的CPU、内存、存储和网络资源,没有虚拟化的性能开销。
〖叁〗、裸金属服务器是一种可弹性伸缩的高性能计算服务,具有与物理服务器无差异的计算性能和安全隔离的特点。以下是裸金属服务器、物理机和云服务器的具体区别:裸金属服务器定义:裸金属服务器(Bare Metal Server)是一种高性能计算服务,其计算性能与传统物理机无差别,同时具备安全物理隔离的特点。
〖肆〗、裸金属服务器是一种高性能、可弹性伸缩的计算服务,提供与物理服务器无差别的计算性能和安全隔离,且能实现分钟级交付。裸金属服务器、物理机和云服务器的主要区别如下:裸金属服务器与物理机的区别:性能相同:裸金属服务器具备与物理机相同的计算性能。
关于裸金属服务器监控指标和什么叫裸金属的介绍到此就结束了,不知道你从中找到你需要的信息了吗 ?如果你还想了解更多这方面的信息,记得收藏关注本站。
