极智算总结:
- 中国英伟达概念股一览表
- 算力龙头概念股票一览表
- 2024最新人工智能前十龙头股排名_ai芯片/ai算力股票龙头股一览表(附ch...
- 2024算力概念前十龙头股排名_华为算力股票一览表
- 国产算力龙头股票一览表
- 国产算力芯片龙头股票一览表
- 国产算力股票一览表
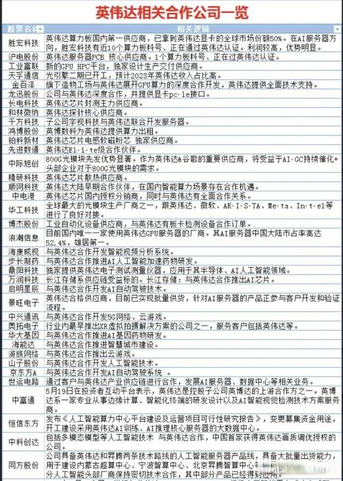
中国英伟达概念股一览表
〖壹〗、英伟达机器人概念股一览表如下:奥比中光(688322):全球3D视觉感知龙头,与英伟达联合研发3D视觉传感器,应用于服务机器人、生物识别等领域,2025年一季度营收同比增长1063%,净利润增长1848%。
〖贰〗、英伟达机器人概念股一览表如下:奥比中光(688322):全球3D视觉感知领域的龙头企业,与英伟达联合研发3D视觉传感器,广泛应用于服务机器人、生物识别等多个领域。鸿博股份(002229):与英伟达携手成立北京AI创新赋能中心,专注于人工智能领域的项目建设和运营。
〖叁〗、中国前十英伟达概念股分别为协创数据(300857)、中科创达(300496)、天准科技(688003)、工业富联(601138)、胜宏科技(300476)、沪电股份(002463)、汉威科技(300007)、兆威机电(003021)、中电港(001287)、鸿博股份(002229)。

算力龙头概念股票一览表
〖壹〗、中科曙光(603019):国产算力核心企业,液冷数据中心PUE值低至04,参与全国80%智算中心建设,2025年智算中心订单超150亿元。与华为升腾共建算力生态,提供全栈AI训练支持,当前市值17477亿元,2025年股价上涨335%。
〖贰〗、为云计算、AI提供核心硬件;中科曙光(603019),高端计算龙头,自主研发相关产品,参与全国80%智算中心建设,深度绑定华为升腾生态;寒武纪(688256),国产AI芯片领军者,思元系列芯片算力强,聚焦智能城市与自动驾驶场景。
〖叁〗、年A股市场中,算力及人工智能领域的龙头股票主要包括中科曙光、寒武纪、景嘉微、龙芯中科等,这些企业在国产芯片研发、智算中心建设及政策响应方面具有显著优势,但需注意部分公司业绩波动及股价分化风险。
〖肆〗、年算力概念的前十龙头股分别是:科大讯飞、软通动力、广电运通、神州数码、同方股份、润和软件、高新发展、拓维信息、常山北明、云从科技。以下是对这些龙头股的简要介绍:科大讯飞:科大讯飞作为人工智能领域的领军企业,其算力需求和技术实力在行业内处于领先地位,为智慧社会提供了强大的算力支撑。

2024最新人工智能前十龙头股排名_ai芯片/ai算力股票龙头股一览表(附ch...
〖壹〗、最新人工智能前十龙头股排名(含AI芯片/AI算力股票龙头股及ChatGPT龙头股)人工智能前十龙头股 海康威视 海康威视致力于将物联感知、人工智能、大数据技术服务于千行百业,引领智能物联新未来。作为安防领域的龙头企业,海康威视在人工智能技术的应用上具有显著优势。
〖贰〗、AI算力核心龙头股工业富联:全球高端智能制造及工业互联网服务商,业务覆盖云计算、通信设备及工业互联网。2024年营收达60935亿元,同比增长288%,近五年复合增长率98%,算力基础设施领域优势显著。中科曙光:中国超算行业龙头,液冷数据中心技术领先,产品涵盖高端计算机、存储及云计算。
〖叁〗、年算力概念的前十龙头股分别是:科大讯飞、软通动力、广电运通、神州数码、同方股份、润和软件、高新发展、拓维信息、常山北明、云从科技。以下是对这些龙头股的简要介绍:科大讯飞:科大讯飞作为人工智能领域的领军企业,其算力需求和技术实力在行业内处于领先地位,为智慧社会提供了强大的算力支撑。

2024算力概念前十龙头股排名_华为算力股票一览表
年算力概念的前十龙头股分别是:科大讯飞、软通动力、广电运通、神州数码、同方股份、润和软件、高新发展、拓维信息、常山北明、云从科技。以下是对这些龙头股的简要介绍:科大讯飞:科大讯飞作为人工智能领域的领军企业,其算力需求和技术实力在行业内处于领先地位,为智慧社会提供了强大的算力支撑。
为云计算、AI提供核心硬件;中科曙光(603019),高端计算龙头,自主研发相关产品,参与全国80%智算中心建设,深度绑定华为升腾生态;寒武纪(688256),国产AI芯片领军者,思元系列芯片算力强,聚焦智能城市与自动驾驶场景。
华为算力10大龙头股包括:菲菱科思:作为ODM/OEM龙头,与华为合作多年,为华为交换机代工,有望受益于华为新订单带来的净利润增长。拓维信息:升腾重要的硬件生产合作厂商,与华为在算力领域有深度合作。四川长虹:打造基于升腾的天宫系列AI服务器,为华为算力生态提供重要支持。
科大讯飞:在语音识别和人工智能领域有着领先地位。 软通动力:提供全面的IT服务,包括云计算和大数据。 广电运通:专注于金融科技,提供ATM和自助服务终端。 神州数码:主要从事IT产品及解决方案的提供。 同方股份:涵盖了计算机及网络产品、系统集成等多个领域。

国产算力龙头股票一览表
〖壹〗、中科曙光(603019):国产算力核心企业,液冷数据中心PUE值低至04,参与全国80%智算中心建设,2025年智算中心订单超150亿元。与华为升腾共建算力生态,提供全栈AI训练支持,当前市值17477亿元,2025年股价上涨335%。
〖贰〗、以下是算力基建龙头股一览表(2025年9月最新):核心龙头企业中际旭创(300308):全球光模块龙头,2025年二季度营收815亿元,近30日股价涨456%,产品线覆盖400G/800G光模块。寒武纪(688256):国产AI芯片领军企业,2025年二季度净利润83亿元,近30日股价涨342%,全栈布局云端/边缘端AI芯片。
〖叁〗、以下是2025年8月科技算力龙头股一览表:核心标的寒武纪(68825SH):AI芯片全栈研发龙头,思元系列芯片覆盖云端与终端,8月市值突破5000亿元,受益于DeepSeek - V1模型技术突破及国产算力生态加速。

国产算力芯片龙头股票一览表
为云计算、AI提供核心硬件;中科曙光(603019),高端计算龙头,自主研发相关产品,参与全国80%智算中心建设,深度绑定华为升腾生态;寒武纪(688256),国产AI芯片领军者,思元系列芯片算力强,聚焦智能城市与自动驾驶场景。
前十算力芯片龙头股票分别为浪潮信息(000977)、中科曙光(603019)、寒武纪(688256)、中际旭创(300308)、海光信息(688041)、龙芯中科(688047)、景嘉微(300474)、拓维信息(002261)、鸿博股份(002229)、英维克(002837)。
核心龙头股复旦微电(688385):国内FPGA领域技术领先,提供千万门级至亿门级FPGA芯片等,应用于高速通信等场景。2024年营收39亿元,市值约3957亿元。龙芯中科(688047):自主指令系统CPU龙头,集成自研GPU核,支持AI计算,推出高性能处理器。2024年营收04亿元,市值约540.19亿元。

国产算力股票一览表
以下是算力基建龙头股一览表(2025年9月最新):核心龙头企业中际旭创(300308):全球光模块龙头,2025年二季度营收815亿元,近30日股价涨456%,产品线覆盖400G/800G光模块。寒武纪(688256):国产AI芯片领军企业,2025年二季度净利润83亿元,近30日股价涨342%,全栈布局云端/边缘端AI芯片。
中科曙光(603019):国产算力核心企业,液冷数据中心PUE值低至04,参与全国80%智算中心建设,2025年智算中心订单超150亿元。与华为升腾共建算力生态,提供全栈AI训练支持,当前市值17477亿元,2025年股价上涨335%。
以下是2025年8月科技算力龙头股一览表:核心标的寒武纪(68825SH):AI芯片全栈研发龙头,思元系列芯片覆盖云端与终端,8月市值突破5000亿元,受益于DeepSeek - V1模型技术突破及国产算力生态加速。
以下是2025年8月国产算力股票一览表:算力芯片与基础设施(国产替代核心)寒武纪(688256):国内唯一云端AI芯片量产企业,MLU590推理卡送样字节跳动,政务云份额超40%,2025年Q1净利润扭亏为盈,总市值57986亿元。
算力概念股票一览表最新排名的介绍就聊到这里吧,感谢你花时间阅读本站内容,更多关于算力概念 上市公司、算力概念股票一览表最新排名的信息别忘了在本站进行查找哦。
