极智算总结:
- AI算力新玩法:我们如何靠算力赚钱,企业如何低成本实现算力自由?
- 两台电脑共享内存和cpu
- 端脑云怎么使用?
- 算力平台被誉为ai的什么
- PekkaNetwork全球分布式算力共享和存储平台,比单纯挖矿多赚3倍_百度...
- IO.net深度解析
- depin算力聚合平台是什么
- 移动云边缘节点服务ens是什么意思?它有哪些作用?
AI算力新玩法:我们如何靠算力赚钱,企业如何低成本实现算力自由?
〖壹〗、无论是个人还是企业,都可以通过分布式算力网络实现算力变现和算力自由。个人可以通过出租闲置设备赚取额外收益,而企业则可以通过算力共享和采购算力解决方案降低成本、提升效率。星亢智算等平台为这一目标的实现提供了有力支持。未来,随着AI技术的不断发展和算力需求的持续增长,分布式算力网络将成为重构算力格局的重要力量。
〖贰〗、参与算力共享:企业或个人可以通过参与算力共享平台,将闲置算力提供给有需求的企业或个人,从而降低成本并增加收益。需要注意的是,盈利性取决于供需关系、硬件能效比和运营成本控制。在利用算力赚钱时,需要精准评估投入产出比与市场周期,选取合规的平台,并分散投资风险。
〖叁〗、**加密货币挖矿**:部分AI算力可以用于挖矿,但近年来由于加密货币市场波动和监管政策的变化,这一模式的盈利性有所下降。 **AI模型训练外包**:许多企业或研究机构会租用算力进行模型训练,这种定制化服务的收费通常较高,尤其是针对高端需求(如大语言模型训练)。
〖肆〗、合理分配算力:虽然提供算力可以赚取收益,但也要注意不要过度消耗设备的资源,以免影响设备的正常使用和寿命。关注平台动态:定期关注算力共享平台的动态和公告,了解平台的最新政策和活动,以便及时调整自己的策略。

两台电脑共享内存和cpu
两台电脑可以通过算力共享平台或分布式计算框架实现CPU和内存资源的共享,但具体方案需根据技术能力和使用场景选取。普通用户:算力共享平台(零门槛方案)若用户缺乏编程基础,可通过第三方算力共享平台利用闲置资源。
CPU/GPU内存共享是指CPU和GPU能够相互访问和使用对方的内存资源。这一技术打破了传统上CPU和GPU无法相互共享显存和物理内存的惯例。以下是关于CPU/GPU内存共享技术的详细解释:技术基础 CPU/GPU内存共享的实现依赖于英伟达最新的NVLINK内存技术和3D虚拟内存技术。
CPU/GPU内存共享的概念 CPU/GPU内存共享打破了传统上CPU和GPU各自只能访问和使用自己内存的限制。在这种技术下,CPU和GPU可以相互访问对方的内存资源,从而提高了数据交换和计算的效率。实现CPU/GPU内存共享的技术 NVLINK内存技术:NVLINK是英伟达开发的一种高速、低延迟的内存互连技术。
总的来说,对于你的问题,“我的电脑可以共享内存吗?”答案是不可以,至少不是在传统意义上多个CPU或核心直接访问同一块物理内存的那种“共享”。现代计算机系统通过复杂的缓存一致性协议和其他机制来确保多个核心可以高效地访问内存,但这并不等同于直接的内存共享。
在现代计算机系统中,CPU与GPU内存共享是一种技术,允许两者之间的数据直接交换,无需通过主内存进行中转。这种技术提高了数据处理效率,尤其在处理大量图像数据和并行计算任务时表现突出。实现方式: 统一内存架构:这是一种允许CPU和GPU共享同一物理内存空间的架构。
例如,一台电脑配置了32GB DDR3内存和两块6GB或8GB GDDR5显卡,理论上的最大内存容量为48GB,但通过NVLINK技术,CPU和GPU可以访问的内存容量理论上可以扩展到64GB DDR3/DDR4,显著提升了数据传输速度。

端脑云怎么使用?
〖壹〗、注册与登录 首先,您需要访问端脑云的官方网站并注册一个账户。注册过程通常包括填写基本信息、设置用户名和密码等。完成注册后,您可以使用您的用户名和密码登录到端脑云平台。 选取服务 端脑云提供了多种AI相关的服务,包括但不限于AIGC(生成式AI)、AI平台、AI绘画等。
〖贰〗、教育培训:教学工具方面,教师可以使用端脑云向学生展示AI生成技术的实际应用,提升课堂互动性;学生实践方面,学生可以通过端脑云快速上手Stable Diffusion,进行创作和实验。
〖叁〗、以下是一些可能帮助用户找到端脑云生成文件的建议: 检查端脑云平台的文件管理功能:登录端脑云平台,查看是否有专门的文件管理区域或功能,通常这里会显示用户上传、生成或共享的所有文件。
〖肆〗、用户可随时暂停服务或删除服务,删除服务后可以选取删除绑定的存储,存储将不会计费。一个存储只能绑定一个服务,如需更换服务,可以重新绑定。Megaease Cloud内置多种大模型,用户可选取进行刷图操作,如使用麦橘现实风大模型,操作4张(1024*1200分辨率)图片仅需28秒。
〖伍〗、直观友好的平台界面 端脑云AI云平台的界面设计直观且友好,这是用户对其的第一印象。平台通过简洁明了的布局和清晰的功能标识,使得即便是初次接触AI技术的用户也能迅速理解各项功能并上手操作。这种设计大大降低了用户的学习成本,使得用户能够更快地投入到实际业务应用中,从而提高了工作效率。
〖陆〗、对于需要运行大规模模型或复杂工作流的高阶用户,仙宫云的硬件配置和预装工具能够显著提升效率,尤其适合专业级AI创作或研究场景。总结三大平台的核心差异在于目标用户和功能侧重:端脑云以低成本和易用性吸引新手,揽容星舟通过生态和文档支持开发者,仙宫云则凭借高性能和灵活性服务专业用户。

算力平台被誉为ai的什么
〖壹〗、算力平台被誉为AI的“动力源”“基建狂魔”“发动机”以及核心驱动力,是人工智能发展的重要支撑。首先,算力平台被称为AI的“动力源”。在人工智能的运行过程中,无论是模型的训练还是推理,都需要大量的计算资源。
〖贰〗、华为的算力平台,特别是其高性能计算和人工智能计算平台,可以视为某种形式的“大脑”。这些平台通过提供强大的计算能力,支持各种复杂的数据分析和决策任务,从而在多个领域发挥“指挥官”的作用。例如,在军工信息化领域,华为的算力平台可以支持战场态势感知、指挥控制等关键任务。
〖叁〗、AI算力底座是指支撑人工智能计算的核心硬件设施和技术平台,也被称为人工智能基础设施。这种基础设施提供高效强大的计算资源,以满足人工智能算法的训练和推理需求。

PekkaNetwork全球分布式算力共享和存储平台,比单纯挖矿多赚3倍_百度...
PekkaNetwork全球分布式算力共享和存储平台确实有可能比单纯挖矿多赚3倍。Pekka Network是一个创新的全球分布式算力共享和存储平台,它为用户提供了一个将闲置计算机资源转化为收益的机会。在这个平台上,用户不仅可以出租他们的计算机资源,还可以分享宝贵的资源给那些有需要的人们,从而实现资源的最大化利用。
平台概述Pekka是一个共享算力网站平台,用户可将闲置算力机资源托管至平台,系统自动连接至用户选取的矿池。未被租赁时,设备自动挖矿;被租赁时,用户可获得更高收益。用户持续奖励细则 注册奖励 新用户注册即获3个PKA(1PKA=1美元)作为起步资金。第一批注册用户优先获得CZR主网PKA空投奖励。
Pekka与其它区块链项目的不同之处主要体现在其基于共享经济整合闲置算力、解决区块链技术隐患、具有成本效益与社会效益、服务于多领域需求且能落地生活场景、契合国家发展战略等方面。

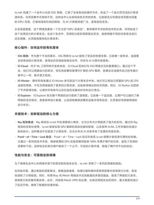
IO.net深度解析
〖壹〗、IO.net深度解析 IO是一个结合DePIN(去中心化平台)与AI(人工智能)的典型项目,其核心在于提供“分布式算力”。以下是对IO.net的深度解析,包括其项目实质、优缺点、应用价值以及生态构建等方面。项目实质 IO项目的核心在于提供分布式算力。
〖贰〗、推动去中心化趋势:作为去中心化云计算的代表,IO.net有助于打破算力垄断,推动行业向更开放、透明的方向发展。
〖叁〗、io币是io.net的原生代币。以下是关于io币的作用及代币经济学的全面介绍:io币的作用 GPU租用者费用代币:对于租用GPU集群的开发团队来说,如果使用IO代币来支付费用,则不会被收取手续费。相比之下,如果使用USDC等其他货币支付,则需缴纳2%的手续费。

depin算力聚合平台是什么
〖壹〗、深度(Deepin) deepin是一份致力于为全球用户提供美观、易用、安全、免费的使用环境的Linux发行版。
〖贰〗、技术实现原理AI摄像头通过集成深度学习算法与边缘计算芯片,实现本地化实时数据处理。例如,基于卷积神经网络(CNN)可精准识别人脸、车牌、物体及行为动作,识别准确率达99%以上;通过姿态估计与轨迹追踪技术,能识别跌倒、徘徊、越界等异常行为,响应时间低于200毫秒。
〖叁〗、深度Linux(Deepin)Deepin:原名Linux Deepin,于2014年4月更名为Deepin,常被称为“深度 Linux”,是一个致力于为全球用户提供美观易用,安全可靠的Linux 发行版。

移动云边缘节点服务ens是什么意思?它有哪些作用?
边缘节点服务 ENS,简言之,是基于运营商边缘节点与网络架构,提供“融合、开放、联动、弹性”的分布式算力资源。以移动云的边缘智能服务平台 EISP 为例,它通过纳管移动的“4+N+31+X”节点或客户私有节点及边缘设备,为用户打造全面的“云边端”协同服务。
END,本文到此结束,如果可以帮助到大家,还望关注本站哦!
