极智算总结:
- 青云QKCP,一个低调的实力派企业级容器平台
- 摩尔线程和那些上市公司有合作
- “算力租赁”打开千亿空间,第一龙头,获主力加仓629亿有望成妖
- 摩尔线程概念股完整名单
- 摩尔线程概念股有哪些
- 国内云服务器哪家好
- 摩尔线程概念股龙头股票一览表
- 买一个服务器多少钱?
- 青海昆仑人工智能算力中心正式揭牌,青云受邀参与
青云QKCP,一个低调的实力派企业级容器平台
〖壹〗、青云QKCP:一个低调的实力派企业级容器平台 青云QKCP(QingCloud KubeSphere Container Platform)是青云QingCloud基于开源KubeSphere容器平台打造的商用容器平台,即企业级商业发行版。

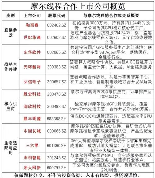
摩尔线程和那些上市公司有合作
直接参股类:和而泰:A股市场中唯一直接参股摩尔线程的上市公司,通过旗下投资平台持有244%股权,同时承接其GPU封装测试服务及30%以上模块代工订单。中科蓝讯:直接持有摩尔线程0.34%股份,间接持有0.17%,合计持股0.50%。联美控股:通过全资下属公司拉萨联虹科技发展有限公司投资1亿元参股。
直接参股与深度合作类和而泰(002402):是A股唯一直接参股摩尔线程的上市公司,持股244%。其子公司承接超30%的GPU模块代工订单,年产量预计超30万颗,合作领域包括智能计算、工厂管理等。2024年净利润64亿元,同比增长91%,2025年股价上涨60.29%。
摩尔线程的受益股主要包括以下上市公司:和而泰(002402)作为A股唯一直接参股摩尔线程的上市公司(持股244%),和而泰通过旗下子公司承接摩尔线程超30%的GPU模块代工订单,年产能预计超30万颗。双方还联合投资30亿元建设贵安AI智算中心,深度绑定算力基础设施领域,形成从芯片制造到数据中心的垂直整合。

“算力租赁”打开千亿空间,第一龙头,获主力加仓629亿有望成妖
〖壹〗、“算力租赁”市场因AI发展需求激增而打开千亿空间,相关龙头股及概念股受主力资金关注,部分企业获加仓且业务布局领先。以下是具体分析:算力租赁市场背景与潜力AI发展驱动算力需求激增:人工智能行业共识是算力对AI的重要性堪比锂矿对智能车,作为AI行业的核心资源,算力需求随AI技术发展持续攀升。

摩尔线程概念股完整名单
〖壹〗、以下是摩尔线程概念股龙头股票一览表:直接参股与深度合作类和而泰(002402):是A股唯一直接参股摩尔线程的上市公司,持股244%。其子公司承接超30%的GPU模块代工订单,年产量预计超30万颗,合作领域包括智能计算、工厂管理等。2024年净利润64亿元,同比增长91%,2025年股价上涨60.29%。
〖贰〗、核心参股概念股 联美控股(600167):作为市场公认的摩尔线程龙头之一,其子公司拉萨联虹科技投资1亿元参股,直接参与摩尔线程的资本布局。2025年以来,公司股价累计上涨369%,截至10月初总市值达2079亿元,但近5个交易日受市场调整影响下跌08%。
〖叁〗、摩尔线程概念股完整名单及相关信息如下:直接投资方:和而泰(002402):A股中唯一直接参股摩尔线程的上市公司,持有244%股份,承接GPU模块代工业务,年产量预计超30万颗。ST华通(002602):通过全资子公司参与盛芯启程私募投资基金(持股94%),间接持有摩尔线程约34%股份。
〖肆〗、摩尔线程概念股主要分为参股企业、合作企业、产业链关联企业三类,包括和而泰、初灵信息等。参股企业和而泰(002402):A股唯一直接参股标的,持股约244%,同时承接摩尔线程30%以上GPU模块代工订单,业务协同性强。
〖伍〗、威星智能(002849):作为A股唯一算力合作伙伴,独家获得摩尔线程“苏堤”“春晓”GPU芯片供应,合作投资30亿建设贵安AI智算中心。产业链配套润欣科技(300493):负责摩尔线程GPU封装测试,计划2025年3月量产,承担其30%预期产能。

摩尔线程概念股有哪些
以下是摩尔线程概念股龙头股票一览表:直接参股与深度合作类和而泰(002402):是A股唯一直接参股摩尔线程的上市公司,持股244%。其子公司承接超30%的GPU模块代工订单,年产量预计超30万颗,合作领域包括智能计算、工厂管理等。2024年净利润64亿元,同比增长91%,2025年股价上涨60.29%。
核心参股概念股 联美控股(600167):作为市场公认的摩尔线程龙头之一,其子公司拉萨联虹科技投资1亿元参股,直接参与摩尔线程的资本布局。2025年以来,公司股价累计上涨369%,截至10月初总市值达2079亿元,但近5个交易日受市场调整影响下跌08%。
摩尔线程概念股主要分为参股企业、合作企业、产业链关联企业三类,包括和而泰、初灵信息等。参股企业和而泰(002402):A股唯一直接参股标的,持股约244%,同时承接摩尔线程30%以上GPU模块代工订单,业务协同性强。
摩尔线程概念股是指与摩尔线程智能科技(北京)股份有限公司存在直接参股、深度业务合作或生态关联的上市公司股票。以下从不同关联维度展开说明:直接参股类和而泰(002402)是A股市场唯一直接参股摩尔线程的上市公司,持有其244%的股份,且其珠海智能制造基地承接了摩尔线程30%以上的GPU模块代工订单。
摩尔线程概念股主要包括与该公司存在股权关系、业务合作或供应链关联的上市公司,随着其科创板IPO临近,相关企业受市场关注。主要涉及股权持有、GPU供应、AI算力合作、封装技术等领域,具体标的包括和而泰、威星智能、东华软件、润欣科技、弘信电子、常山北明等。

国内云服务器哪家好
硅云:出海上云细分领域领先厂商,硅云在香港云服务器领域处于较为领先的地位,硅云的香港主机也比较先进,采用KVM虚拟化+三副本存储,全系标配智能WAF防入侵服务。硅云的香港云服务器的故障率更低,响应速度较快,硅云的主要优势就是香港云服务器等海外服务器方面的资源较为充足。
阿里云 推荐理由:阿里云是国内领先的VPS厂商,产品深度和实用度都很不错,稳定性高,定期推出各种优惠方案。配置与费用:提供2核2G内存、40GB SSD存储的配置,费用为99人民币/月。优势:国内口碑高,稳定性和可靠性强,提供7*24小时的客户服务,配置丰富。
综上所述,阿里云、腾讯云和华为云是国内比较靠谱的云服务器提供商。它们各自具有独特的优势和特点,用户可以根据自己的需求和预算选取适合自己的云服务器。在选取时,建议仔细比较不同提供商的性能、费用、技术支持等方面,以确保选取到最适合自己的云服务器。
买云服务器推荐:腾讯云与阿里云均值得考虑,具体选取需根据个人或企业需求 在当前的云计算市场中,腾讯云和阿里云作为国内排名前二的云服务提供商,各自拥有独特的优势和特点。对于想要购买云服务器的用户来说,选取哪家云服务提供商确实需要仔细考虑。
华为云 简介:华为云是华为公司打造的云战略品牌,致力于为全球客户提供领先的公共云服务。服务:包括弹性云服务器、云数据库、云安全等云计算服务,以及软件开发服务、企业大数据和人工智能服务,提供场景化的解决方案。优势:免费备案,7x24售后,提供100倍故障赔偿。
阿里云 简介:阿里云是阿里巴巴集团旗下公司,是全球领先的云计算及人工智能科技公司。提供云服务器、云数据库、云安全、云企业应用等全面的云计算服务,以及大数据、人工智能服务和基于场景的行业解决方案。优势:专业快速备案,7x24小时售后支持,助企业无忧上云。

摩尔线程概念股龙头股票一览表
〖壹〗、以下是摩尔线程概念股龙头股票一览表:直接参股与深度合作类和而泰(002402):是A股唯一直接参股摩尔线程的上市公司,持股244%。其子公司承接超30%的GPU模块代工订单,年产量预计超30万颗,合作领域包括智能计算、工厂管理等。2024年净利润64亿元,同比增长91%,2025年股价上涨60.29%。
〖贰〗、以下是摩尔线程概念龙头股一览:参股企业和而泰(002402):是A股唯一直接参股摩尔线程的公司,持有其244%股份,还承接其30%以上GPU模块代工订单,可受益于股权增值与业务协同。
〖叁〗、以下为摩尔线程概念前十龙头股:弘信电子(300657):2023 年 6 月 18 日与摩尔线程签署《战略合作框架协议》,合作构建面向元宇宙场景的智能计算中心,还将使用其 GPU 算力服务开发工业质检应用系统。和而泰(002402):A股 中唯一参股摩尔线程的公司,持有 244%的股份。
〖肆〗、摩尔线程概念中市值规模较大、业务绑定较深的三大龙头公司为和而泰、胜宏科技、中芯世界。 和而泰(002402):直接持股与量产协同和而泰是A股唯一直接持股摩尔线程的公司(持股比例244%),其子公司为摩尔线程量产GPU模块,产品应用于智能家居和比亚迪车机等领域。

买一个服务器多少钱?
购买一个服务器的成本大约在七八千人民币左右,这通常指的是基础配置的物理服务器。当然,如果您打算租赁服务器,那么费用将有所不同。许多服务提供商提供了按年计费的租赁方案,根据性能和存储空间的不同,费用也会有所波动,大概从几千元人民币起。
但根据市场情况,费用大概在1000元以上。在选取服务器时,除了费用因素外,还需要考虑服务商的信誉、服务器的稳定性和性能等方面。建议在选取前进行充分的调查和比较,以确保选取到性价比高的服务器。
对于传奇类游戏,大约5000元人民币可以购买一台基本的服务器,用于游戏代理。如果考虑更复杂的游戏类型,如MMORPG,那么成本可能会增加。购买和维护一台能代理网络游戏的服务器,可能需要7000至10000元人民币。此外,还需要考虑网络带宽、存储空间和安全防护等因素。
若仅选取租用服务器,则成本可以控制在800元左右。对于需要开设私服(SF)的情况,则需要购买网站,费用约为300-500元。加上为期三天的广告费用,总计约为200RMB(主要广告投放于SF主网站和两个副网站)。若要计算一个月的总成本,请自行进行详细计算。购买SF版本也是所需考虑的一笔费用。
服务器的购买费用因多种因素而异,没有一个固定的标准费用。不同类型、配置和性能的服务器费用差异较大。入门级的小型服务器可能几千元就能买到,这类服务器通常适用于一些小型企业或个人开发者进行简单的网站搭建、小型应用部署等。
购买服务器的费用因多种因素而异,没有一个固定的费用。首先是服务器的类型,如物理服务器和云服务器。物理服务器费用跨度较大,入门级的可能几千元,配置稍高用于小型企业或网站的可能几万元,而大型企业级高性能物理服务器费用可能高达数十万元甚至更高。

青海昆仑人工智能算力中心正式揭牌,青云受邀参与
〖壹〗、月30日,青海昆仑人工智能算力中心揭牌仪式在西宁隆重召开。青云科技作为重要的技术合作伙伴与建设参与方,受邀出席了此次仪式,并与青海云顶正式签订了战略合作协议。揭牌仪式盛况 此次揭牌仪式由中共城西区委、城西区人民政府主办,青海锦诚投资管理有限责任公司、青海云顶科技有限责任公司、西宁升哲科技有限公司承办。
〖贰〗、北京拟组织实施通用人工智能产业伙伴行动,涉及算力、AIGC、Chiplet等多个领域,这直接推动了人工智能概念板块的关注度。相关上市公司包括:昆仑万维:在人工智能领域有深入布局,致力于推动AI技术的创新与应用。罗普特:专注于人工智能技术的研发与应用,为行业提供智能化解决方案。
〖叁〗、简介:与华为及深圳前海管理局签署战略合作协议,将在前海设立深港人工智能算力中心。业务亮点:积极参与人工智能算力中心的建设,推动AI算力的发展。宝信软件 简介:向客户提供数据中心服务,与中国电信股份有限公司上海分公司签订了宝之云IDC四期3号楼定制化数据中心服务合同。
〖肆〗、未来展望:九州未来将与浪潮网络及生态伙伴一起,在智算时代的大背景下,持续夯实人工智能算力底座,更有效地应对智算中心的建设挑战。通过推动人工智能的发展,赋能企业实现数字化、智能化转型,加速形成行业新质生产力,九州未来将继续在智算中心领域发挥重要作用,为行业的智能化转型贡献力量。
〖伍〗、近日,由中国通服旗下中通服询问设计研究院有限公司承建的海南人工智能计算中心项目顺利完成建设,并经过严格的五方验收程序,现已正式投入使用。这一项目的成功上线,标志着海南地区在算力服务新基建领域迈出了重要一步。项目概况 海南人工智能计算中心项目位于海南省三亚市崖州湾科技城。
关于青云gpu服务器到此分享完毕,希望能帮助到您。
