极智算总结:
- r740安装gpu
- 英伟达gb300的供应商
- Dell财报后暴跌,市场为何乐观?
- 王思聪百万电脑跑分亚洲第一,全球第四,有钱任性!一块儿来看看配置_百度...
- r7525服务器bios设置独显还是集显
- 算力服务器多少钱一台
- 戴尔12代服务器相比上一代服务器都有哪些创新?
- 戴尔R730服务器停产时间
- 戴尔双显卡怎么切换
- DELL服务器T620的推荐配置
r740安装gpu
〖壹〗、安装方法如下:方案1:使用riser1,加R740专用供电线,对GPU进行供电,由于riser1加GPU会占用主板RAID卡位置,这时主板上的RAID小卡位置就不能用了。需要使用PCIE接口的大卡,并需要更换SAS线。R740使用GPU时,Dell推荐使用两颗CPU。方案2:使用riser2,加R740专用的GPU供电线,对GPU进行供电,这里没有使用riser1,所以保留了RAID卡小卡位置,可以使用RAID卡小卡。
〖贰〗、R740服务器支持灵活的存储配置,可选16个5英寸或8个5英寸驱动器。支持多种RAID模式,以满足不同应用场景下的存储需求。电源配置:根据所选CPU和GPU的功耗,R740服务器的电源配置需相应调整。低功耗CPU可能只需750W电源,而满血旗舰CPU或上GPU时可能需要更高的电源功率。
〖叁〗、r740服务器功率300W或者150w。通过查询相关资料信息,R740服务器增强了对GPU等协处理器卡的支持,比较多配置3块300W(双插槽)或者6块150W功率(单插槽)的加速卡。此外,24个内存插槽中支持比较多12个NVDIMM。
〖肆〗、功能验证运行GPU-Z或nvidia-smi(NVIDIA显卡)查看显卡状态,确认温度、功耗正常。通过3DMark或Vray Benchmark测试渲染性能,对比集成显卡提升幅度。注意事项:企业级服务器外接显卡需考虑兼容性列表(如Dell R740支持NVIDIA T1000),个人改装可能影响保修。若用于AI训练,建议搭配NVLink实现多卡互联。

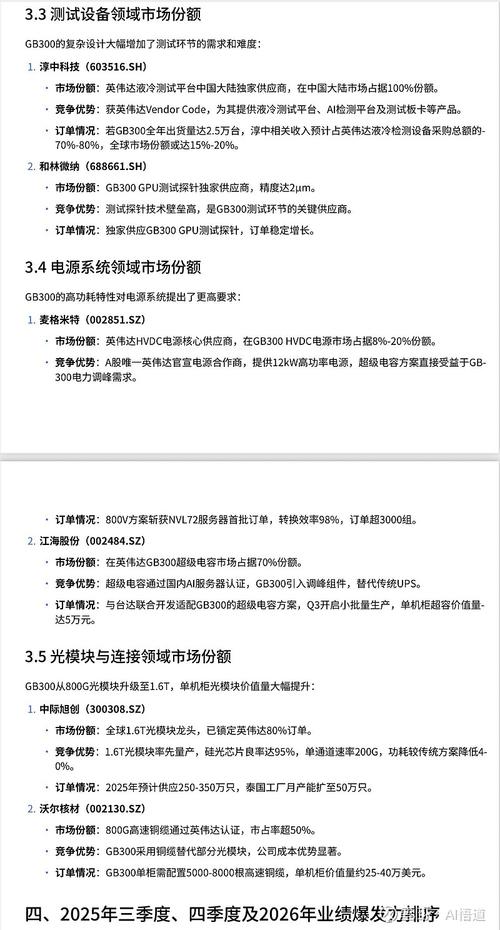
英伟达gb300的供应商
英伟达GB300(或GH200)的供应商主要包括以下几类:核心供应商 台积电(TSMC):负责生产英伟达GPU的先进制程芯片(如4nm/5nm工艺)。 SK海力士(SK Hynix):提供HBM3高带宽内存,这是GB300/GH200超算芯片的关键组件。 三星电子(Samsung):部分存储和封装环节的备选供应商。
SK海力士(SK Hynix)提供高带宽内存(HBM3/HBM3e),用于GB300的显存模块。美光科技(Micron)潜在的DRAM或显存供应商,尤其在GDDR6X等技术上。日月光(ASE Group)或Amkor 负责芯片的先进封装(如CoWoS、Chiplet技术)。Broadcom、Marvell 可能供应高速互连芯片(如PCIe 0/0接口或NVLink相关组件)。
英伟达GB300液冷供应商包括系统级方案与核心部件供应商、关键组件与材料供应商以及其他重要参与者。系统级方案与核心部件供应商英维克:独家供应机柜级液冷板方案及CDU冷却液分配单元,单套价值超20万元,支持单机柜100kW散热,PUE低至08,“液 - 气双相变”技术适配1400W高功耗GPU。

Dell财报后暴跌,市场为何乐观?
〖壹〗、尽管Dell的股价在财报后暴跌,但市场认为这更多是情绪面的回调,让股价恢复了一定的理性。过去几个季度,Dell每次发布财报都会迎来双位数大涨,投资者对其期待过高,导致股价在财报前已经屡创新高。因此,财报后的大跌可以视为市场情绪的释放和理性的回归。
〖贰〗、然而,Dell也面临着来自其他公司的竞争压力。像小米、华为等公司也进入了电脑市场,虽然这些公司的销量无法与Dell等巨头相比,但也对Dell造成了一定的冲击。更可怕的是,Dell的模式可以被复制,这使得其在市场上的竞争地位受到了挑战。尽管如此,Dell仍在努力重回市场。
〖叁〗、首先,利空出尽意味着市场已经消化了所有负面消息,投资者的恐慌情绪得到缓解。此时,市场的抛售压力减小,股价开始企稳。例如,一家公司发布了业绩不佳的财报,导致股价大幅下跌。
〖肆〗、市场乐观预期提升:在经历了一系列“地雷”事件后,市场并未出现崩塌,反而保持稳定。这使得投资者对市场的乐观预期逐渐提升。特别是对于那些已经爆完“雷”且股价未再下跌的公司,投资者认为其已经释放了最大的风险,因此是最佳的买入时机。
〖伍〗、市场竞争情况以及宏观经济环境的变化。在做出投资决策时,建议投资者综合考虑多方面因素,谨慎判断。综上所述,Adobe在财报后股价大跌,但并未面临不可挽回的危机。其强大的基本面和稳健的增长潜力为股价反弹提供了有力支撑。投资者可以密切关注Adobe的动态,把握可能的投资机会。

王思聪百万电脑跑分亚洲第一,全球第四,有钱任性!一块儿来看看配置_百度...
〖壹〗、CPU:AMD EPYC 7763 MILAN。这款CPU的市场费用高达5万元,而且王思聪的电脑中使用了两块,足见其豪华程度。AMD EPYC 7763 MILAN是一款高性能的服务器级CPU,拥有强大的多核处理能力,适合进行大规模的数据处理和计算任务。
〖贰〗、Ⅰ 王思聪花100万组装电脑,其配置有多高是否物超所值 王思聪花100万组装的这个电脑配置相对来说是很高的,跑分可以排到全球第四的位置,至于是否物超所值,那就要看王思聪是否能够将它发挥到极致了。
〖叁〗、王思聪送IG前队员极品电脑,两条内存价值7万,全国只有一套 说起王思聪的豪气,相信各位已经有所耳闻,不说他以前那些事迹,就单纯讲前不久,花费百万配电脑的事情,就在网络上引起了颇多热议。相比起那些动辄数百上千万的消费,王思聪这种花100多万配电脑的事情,似乎更加接地气。

r7525服务器bios设置独显还是集显
〖壹〗、以下分别介绍R7525服务器BIOS设置独显和集显的方法:设置独显步骤进入BIOS:开机按F2或Del键(不同品牌可能不同,戴尔服务器通常为F2)。切换高级模式:按F7进入高级设置界面。
〖贰〗、R7525服务器BIOS可以设置独显或集显。以下是具体的设置步骤及注意事项:设置独显:进入BIOS:开机时按F2或Del键(戴尔服务器通常为F2)进入BIOS设置界面。进入高级设置:按F7键进入高级设置界面。设置显卡配置:依次进入“Advanced → System Agent (SA) Configuration → Graphics Configuration”。

算力服务器多少钱一台
〖壹〗、算力服务器费用因配置、品牌、性能和应用场景不同而差异较大,从几千元到数十万元不等。
〖贰〗、算力服务器费用因配置、品牌、性能和应用场景不同差异较大,跨度从几千元到数百万元不等。入门级服务器:费用较低,可能只需几千元,适合对算力需求不高的场景。
〖叁〗、硬件成本 基础算力设备:GPU服务器(如NVIDIA A100/H100)单台约10万-50万元,超算集群可能达千万级。 存储与网络:高性能SSD和低延迟网络设备,中小规模约20万-100万元。 边缘设备:轻量级部署(如 Jetson 系列)单台成本可低至千元级。
〖肆〗、GPU这些设备的采购成本,现在一台高性能服务器的费用可能几十万甚至上百万。其次是电费和运维成本,算力中心耗电量巨大,电费能占到总成本的30%-50%。另外就是市场需求,如果接到的AI训练、云计算等业务充足,回本速度会快一些。
〖伍〗、月付费用:4核8G10M带宽配置的月付费用为210元(3个月套餐)。这一费用适用于需要短期使用或测试的用户。代理商采购:若通过代理商采购4核8G服务器,费用可能有所不同。部分代理商能提供20-35%的折扣,具体折扣力度需与代理商协商确定。

戴尔12代服务器相比上一代服务器都有哪些创新?
相对于上一代至强5600处理器产品,新一代至强E5-2600处理器核心最大增加到8个;其次E5-2600系列增加了一条新的环形总线QPI,实现芯片之间的直接互联;此外E5-2600系列也支持PCI-E0,可以使I/O的带宽提升到两倍之多。
幸运的是,Dell PowerEdge第12代服务器在计算密集型环境中具有卓越的性能。借助更多服务器上具有的更多图形处理选项、更多内置固态存储选项和超高密度设计,这些服务器能够轻松支持要求严苛的工作负载,例如计算化学、天气预报、财务建模、学术研究及其他。
戴尔R720在第12代PowerEdge服务器上引入了众多行业领先的创新,再次发力x86市场,提供经过性能、结构设计优化的端到端创新解决方案。灵活、创新工艺设计是戴尔12代最为突出的一个特点,此次推出的12G服务器产品相比之前推出的服务器,特别是机架在内存容量升级方面根据用户的不同进行创新设计。

戴尔R730服务器停产时间
〖壹〗、戴尔R730服务器停产时间15年2月份。戴尔二手服务器在国内非常受欢迎,戴尔R730属于第十三代服务器,由于〖N〗、代服务器R740还没有大规模出货到大公司更新,所以近来R730还没下架的二手货还有的。戴尔R730服务器性能:Dell PowerEdge R730 功能齐全,灵活性强,使其成为令人难以置信的通用型服务器。
〖贰〗、上市时间:R730:上市于2015年,是较早的一款机架式服务器。R740:于2017年上市,相较于R730是后续推出的升级版本。R750:虽然具体上市时间未提及,但可以推测它是在R740之后推出的,代表了戴尔PowerEdge系列的进一步演进。 处理器配置:R730:配置了E5-2609V4 8核处理器,提供了基本的计算性能。
〖叁〗、综上所述,戴尔R730服务器是一款性能强劲、可扩展性良好的服务器,但费用相对较高。在选取时,需要根据自身的预算和实际需求进行权衡,以确保所选服务器能够满足业务需求并具有较长的技术生命周期。
〖肆〗、戴尔R730服务器的初始密码是没有固定默认值的。 当首次使用戴尔R730服务器时,用户需要在安装过程中自行设置管理员密码等相关安全信息。 如果忘记了密码,可以尝试通过戴尔提供的密码重置工具来恢复。比如利用iDRAC(Integrated Dell Remote Access Controller)的相关功能,它可以在一定程度上帮助重置密码。

戴尔双显卡怎么切换
戴尔双显卡切换的方法如下:进入切换界面:在桌面点击右键,选取进入“配置可交换显示卡”选项。选取显示核心:独显切换:在切换界面中,选取“高性能gpu”来表示独立显卡,这通常用于需要大量图形运算的场景,可以发挥整机最大性能。
戴尔双显卡切换的方法如下:桌面点击右键进入“配置可交换显示卡”选项进行切换。在切换界面中: 独显用“高性能gpu”表示,提供了强劲的性能,但同时功耗也较大。 集显用“省电gpu”表示,虽然性能上与独显有差距,但功耗却低很多。
戴尔燃7000笔记本(Win10系统)双显卡切换到独立显卡的方法如下:通过设备管理器切换 打开设备管理器:首先,右键单击桌面上的【我的电脑】图标,然后选取底部的【属性】。在属性界面中,点击左侧的【设备管理器】选项。找到显示适配器:在设备管理器窗口中,展开【显示适配器】选项。
戴尔双显卡切换的方法如下:进入切换界面:在桌面点击右键,选取“配置可交换显示卡”选项进入切换界面。选取显卡类型:独显:当你需要大量图形运算时,选取独显可以发挥整机最大性能。独显提供了强劲的性能,但功耗也较大。集显:当你需要更长的续航时间和更低的噪音时,选取集显。
戴尔电脑双显卡切换的方法如下:自动切换:一般来说,戴尔电脑在Intel+AMD双显卡配置下会自动切换显卡。运行对显卡要求较高的游戏时,系统会自动使用独显;而对于负载较轻的程式,则默认使用集显。手动切换:步骤一:在桌面右键点击,选取“配置可交换显示卡”。

DELL服务器T620的推荐配置
Dell PowerEdge T620是一款专为企业级设计的双路塔式服务器,具有高性能、高可用性和高度可扩展性。以下是其综合概述:推出时间与定位:于2012年推出,专为满足中小企业的高性能和高可用性需求而设计。处理器与基本配置:搭载英特尔?至强E52603处理器,标准配置为2GB内存和300GB硬盘。
它搭载了英特尔至强E5-2603处理器,标准配置为2GB内存和300GB硬盘,支持热插拔硬盘及RAID 0/1磁盘阵列。T620配备了双端口千兆以太网卡,能够高效支持成长型企业及远程办公室的多种业务应用,如数据库、Web服务、CRM、桌面虚拟化等。
它还可以配置精选网络适配器和10千兆位带宽,从而无需使用昂贵的PCIe插槽,即可与其数据节点之间实现非常快的通信。)Dell PowerEdge R620 (Dell PowerEdge R620是绝佳的HPC计算节点。 这种1U机架式服务器有2个英特尔至强处理器,可以加载海量的内存。
Dell PowerEdge T620是一款功能丰富的双路塔式服务器, 配多达24 个DIMM 插槽以及32 个驱动器托架的存储容量,并且具备英特尔 至强 E5 处理能力。T620 比较高可配16 个处理器内核,而且内存密度超高,可以完美应对高要求虚拟化环境。
好了,文章到此结束,希望可以帮助到大家。
