极智算总结:
- 涨了!GPU概念股爆发,谁是万亿大市场的佼佼者?
- gpu国产替代龙头
- gpu概念股:西安饮食股票配资栈
- gpu概念股「半导体gpu概京医通预约开户念股」
- 有哪些gpu芯片概念股值得关注?
- 华为gpu概念股
- 英伟达是什么概念股
涨了!GPU概念股爆发,谁是万亿大市场的佼佼者?
GPU概念股爆发,万亿大市场的佼佼者包括中科曙光和海光信息等 7月11日,GPU概念股迎来爆发,多家相关企业如海光信息、中科曙光、寒武纪等都在发力。这一爆发背后,是算力产业的巨大经济价值以及AI技术的快速发展。
GPU概念股爆发,海光信息、中科曙光、寒武纪、北京君正、长电科技、景嘉微等企业表现强劲。6年前,黄仁勋向OpenAI交付了搭载A100芯片的超级计算机,推动了ChatGPT的诞生,确立了英伟达在AI算力领域的王者地位。英伟达的A100芯片售价5万美元,处理大型AI模型如GPT-5需要2万颗GPU,成本高达5亿美元。
A公司是GPU概念股中的佼佼者。它以其先进的GPU设计和强大的算力而闻名,在AI领域取得了显著成就,成为了该领域的领导者之一。A公司的GPU技术在深度学习、图像识别等高端技术领域有着广泛应用,这使得其股票备受投资者关注。B公司也是GPU概念股中的明星企业。
市场影响力:作为国产GPU领域的佼佼者,海光信息在市场中具有显著的影响力。寒武纪(688256):简介:寒武纪是AI芯片龙头企业,专注于AI算力的研发和应用。技术实力:在AI算力领域具有重要影响力,其芯片产品在AI训练和推理方面表现出色。市场前景:随着AI技术的不断发展,寒武纪在GPU概念股中的市场前景广阔。

gpu国产替代龙头
〖壹〗、以下为不同领域的GPU国产替代龙头企业:AI训练/云端GPU领域寒武纪(688256):是唯一实现7nm流片的国产GPU企业,软件生态适配率超80%。思元590芯片性能接近英伟达H20,支持千亿参数模型训练。2025年Q1订单增长120%,国内市占率提升至35%以上,目标替代英伟达A100的20%份额。
〖贰〗、龙芯中科(688047):自主CPU/GPU架构代表,3A6000处理器集成自研GPU核,支持OpenGL 3,工控、信创替代效应显著。寒武纪(688256):AI芯片龙头,思元590支持千亿参数大模型推理,与阿里云合作千卡级智算集群,智能驾驶、智慧城市订单增速超50%。
〖叁〗、GPU国产替代龙头企业有寒武纪、海光信息、中科曙光、神州数码、瑞芯微、景嘉微、沪电股份、卓易信息等。云端AI芯片领域:寒武纪技术突破显著,思元590芯片支持千亿参数大模型训练,2025年Q1订单增长超80%,净利润扭亏为盈。

gpu概念股:西安饮食股票配资栈
GPU概念股和西安饮食股票配资栈是两个不同的概念,前者关注GPU相关的上市公司股票,后者可能指的是提供股票配资服务的机构或平台(但表述不准确)。投资者在选取投资方式时,应根据自己的风险承受能力、投资经验和市场情况等因素,做出理性的投资决策。同时,也应注意防范投资风险,避免盲目跟风炒作概念。
综上所述,GPU概念股与西安饮食股票配资栈是两个不同的投资领域,投资者应分别考虑其投资逻辑和风险因素。

gpu概念股「半导体gpu概京医通预约开户念股」
〖壹〗、主营业务:在图形显控领域拥有图形显控模块、图形处理芯片、加固显示器、加固电子盘和加固计算机等五类产品。核心优势:图形显控模块是公司最为核心的产品,体现了公司在GPU领域的专业实力。通富微电(002156):技术实力:具有较强的GPU封装技术,拥有多个系列、数百个品种的产品。

有哪些gpu芯片概念股值得关注?
〖壹〗、GPU概念股主要有景嘉微、海光信息、寒武纪等。以下是各类型概念股详情:核心GPU设计企业景嘉微(300474)是国产GPU领军者;海光信息(688041)为高性能计算龙头;寒武纪(688256)是AI芯片龙头;龙芯中科(688047)是自主CPU/GPU架构代表。
〖贰〗、国产GPU芯片概念股名单包括:景嘉微(300474)、海光信息(688041)、寒武纪(688256)、和而泰(002402)、浙大网新(600797)、中电港(001287)、超讯通信(603322)、胜宏科技(300476)、香农芯创(300475)、弘信电子(300657)。
〖叁〗、龙芯中科(688047):自主CPU/GPU架构代表,3A6000处理器集成自研GPU核,支持OpenGL 3,在工控、信创方面替代效应显著。寒武纪(688256):AI芯片龙头,思元590支持千亿参数大模型推理,与阿里云合作部署千卡级智算集群,智能驾驶等领域订单增速超50%。
〖肆〗、GPU概念股有英伟达、AMD、英特尔等。英伟达是全球知名的GPU制造商,在图形处理和人工智能计算领域占据重要地位。其产品广泛应用于游戏、专业可视化、数据中心等多个领域。AMD也是一家重要的GPU厂商,不断推出具有竞争力的产品,在桌面和服务器市场都有一定份额。

华为gpu概念股
〖壹〗、交换机:菲菱科思(301191)和共进股份(603118)是华为GPU概念股中涉及交换机领域的公司。光模块:华工科技(000988)、光迅科技(002281)和中际旭创(300308)在光模块领域与华为有紧密合作,是华为GPU概念的重要组成部分。
〖贰〗、GPU概念股主要有景嘉微、海光信息、寒武纪等。以下是各类型概念股详情:核心GPU设计企业景嘉微(300474)是国产GPU领军者;海光信息(688041)为高性能计算龙头;寒武纪(688256)是AI芯片龙头;龙芯中科(688047)是自主CPU/GPU架构代表。
〖叁〗、四川长虹:打造基于升腾的天宫系列AI服务器,为华为算力生态提供重要支持。同方股份:已投放市场基于升腾技术的训练服务器、推理服务器及人工智能超级计算机解决方案,助力华为算力发展。光迅科技:技术实力强大,与华为的GPU与光模块业务绑定深厚,是华为光模块业务的重要合作伙伴。
〖肆〗、龙芯中科(688047):自主CPU/GPU架构代表,3A6000处理器集成自研GPU核,支持OpenGL 3,在工控、信创方面替代效应显著。寒武纪(688256):AI芯片龙头,思元590支持千亿参数大模型推理,与阿里云合作部署千卡级智算集群,智能驾驶等领域订单增速超50%。
〖伍〗、“华为算力”概念核心受益龙头股一览 在算力需求急剧增长,而GPU产能受限导致供给短缺的背景下,“算力租赁”概念应运而生,并展现出巨大的发展潜力。特别是在政策的推动下,算力租赁市场未来将更具爆发性。
〖陆〗、以下是一些芯片国产替代概念股龙头:中芯世界(688981):核心领域为晶圆制造,是国产代工龙头。技术上14nm工艺稳定量产,7nm进入风险试产,5nm研发有进展,2025年Q2产能利用率达95%。它是中国大陆最大晶圆代工厂,承接国内70%以上中高端芯片代工需求,受益于国企采购国产芯片政策。

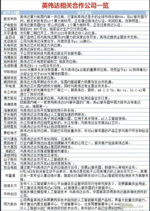
英伟达是什么概念股
〖壹〗、芯片半导体概念股:英伟达是全球领先的GPU制造商,其产品在芯片半导体行业中占据重要地位。随着全球对高性能计算和人工智能需求的不断增长,英伟达作为芯片半导体行业的佼佼者,其股票通常被视为该行业的代表性投资标的。人工智能(AI)概念股:英伟达的GPU在AI领域具有广泛应用,包括深度学习、机器学习等。
〖贰〗、与英伟达相关的股票主要有美股英伟达(NVDA)和一些A股英伟达概念股。美股方面,英伟达股票代码为NVDA。截至2025年9月5日13:28(CST),其股价报1766美元,较前一交易日上涨0.61%,成交量42亿股,总市值417138亿美元。当日开盘价170.57美元,比较高1786美元,最低1641美元,振幅44%。
〖叁〗、英伟达相关概念股主要是指与英伟达公司业务紧密相关的上市公司股票。英伟达在图形处理芯片(GPU)等领域占据重要地位,其相关概念股受英伟达技术、市场表现等多方面影响。与其他同类概念股相比,区别首先体现在技术关联性上。英伟达相关概念股与英伟达的GPU技术、人工智能计算等技术联系更为直接紧密。
〖肆〗、英伟达概念股票,指和英伟达公司业务或技术有紧密联系的一类股票概念。若英伟达有新技术突破等,与之合作(如提供零部件、联合研发)或受益于其产业链发展的公司股票会被归为英伟达概念股。
〖伍〗、英伟达概念股是指与英伟达公司在业务上有紧密关联或受其影响较大的上市公司股票。要在中国选取英伟达概念股,可以从以下几个方面考虑。首先是直接合作的企业。比如那些为英伟达提供芯片代工服务的公司,它们的技术实力和订单量对股价影响较大。若能持续获得英伟达大量订单,业绩有望提升,股价也可能随之上涨。
gpu云服务概念股和云gpu能干什么的问题分享结束啦,以上的文章解决了您的问题吗?欢迎您下次再来哦!
