极智算总结:
- 深度学习系统是用桌面版还是服务器版
- 8块4090显卡!机架式GPU服务器方案
- 不再被GPU各种驱动绑架!一站式解决GPU问题
- 办公信创:主流国产操作系统大汇总
- (转载)一文看懂英伟达A100、H100、A800、H800、H20
- GPU服务器是什么?选深度学习GPU服务器看这里
- 常见的关于GPU云服务器和GPU物理服务器的区别(值得收藏)
深度学习系统是用桌面版还是服务器版
〖壹〗、如果以稳定性来说Server版的UBUNTU系统是要稳定一些的,两者无所谓,看你是否需要使用桌面图形,如果是在字符界面下操作那么server版本的更合适些,因为UBUNTU系统本来应用于深度学习环境就有很多兼容性问题,所以建议用server版本的。你可以询问下他们,他们主要做深度学习方向的GPU服务器和GPU工作站。
〖贰〗、这是一种较为传统的方式,需要在Windows电脑上安装Linux双系统。虽然这种方式可以提供完整的Linux环境,但需要重启计算机来切换操作系统,相对较为繁琐。综上所述,使用WSL或远程连接Linux服务器是在Windows上使用Linux跑深度学习的两种较为常见和便捷的方式。
〖叁〗、可以使用腾讯云服务器(但注意您提到的可能是Cloud Studio,这是腾讯云提供的一个在线开发环境,而非直接指代服务器本身)进行深度学习,但需要配置相应的环境和软件。
〖肆〗、如需考虑学习成本,可以采用Windows开发环境搭配Linux服务器进行训练,但这并非最佳选取。微软自身在训练神经网络时,同样倾向于使用Linux。因此,Linux在深度学习环境方面有其独特优势。
〖伍〗、GPU选取 GPU是深度学习服务器中的核心组件,负责执行大量的并行计算任务。在选取GPU时,需考虑显存大小、性能、散热方式及费用等因素。主流选取:GTX1080ti和RTX2080ti,这两款显卡显存大(11G),性价比高,适合大多数深度学习任务。

8块4090显卡!机架式GPU服务器方案
针对您提出的机架式GPU服务器方案需求,以下是一个基于8块NVIDIA Geforce RTX 4090显卡的详细方案。此方案旨在提供强大的计算力,以支持复杂的数据分析、机器学习及深度学习等任务。服务器基础配置 机箱:选取一款高质量的机架式服务器机箱,确保有足够的空间和散热能力来容纳8块RTX 4090显卡。
卡英伟达4090深度学习服务器 这款服务器搭载了8张NVIDIA Geforce RTX 4090涡轮版显卡,以其极致的计算性能和效率,能够显著减少深度学习模型的训练和推理任务时间。
方案二:4090 8GPU 4U机架式服务器GPU配置:8块NVIDIA GeForce RTX 4090,每卡24GB GDDR6X显存,集群总显存192GB。支持数十亿参数模型训练(如70亿参数模型全参数微调,130亿级模型LoRA/QLoRA微调)。
任务调度优化:采用Kubernetes集群管理,提高GPU利用率至85%以上。硬件迭代规划:与机房签订3年以上合约可获得15-20%的电费折扣。综上所述,托管八卡4090算力服务器到苏州胜网高电机房或中国电信苏州太湖世界数据中心都是较为划算的选取。
张4090跑70B参数的详细解释如下:显卡配置:8张NVIDIA RTX 4090 48GB GPU可以支撑70B(即700亿)参数大模型的分布式训练。这种配置能够轻松实现高效并行计算,无论是多模态联合优化还是超大规模语言模型微调。
图灵计算工作站GX660M是一款集高性能计算与静音环境于一体的超级异构计算系统。它支持双Xeon第4代可扩展处理器,并比较高可配置8块RTX第4代GPU超算卡(包括RTX 4090和RTX 6000Ada等),同时支持PCIe 0总线,为海量存储和高效计算提供了坚实基础。

不再被GPU各种驱动绑架!一站式解决GPU问题
不再被GPU各种驱动绑架!一站式解决GPU问题 对于需要进行AI项目的同学而言,寻找和支持各种版本的GPU驱动无疑是一项艰巨的任务。找到驱动后又常常面临各种不兼容的问题,这极大地影响了项目的进度和效率。然而,随着云计算技术的飞速发展,云GPU服务器已经为解决这类问题提供了有效的方案。
在英雄联盟客户端的设置中,将图像偏好设置为DX9传统模式,这有助于解决某些与显卡驱动兼容性的问题。卸载腾讯WeGame:有玩家反映,卸载腾讯WeGame后,英雄联盟的运行变得更加流畅,不再出现GPU驱动重启的问题。如果安装了WeGame并遇到此问题,可以尝试卸载后观察是否有所改善。
兼容性上,可能会出现与新软件或游戏不兼容的现象,引发程序崩溃、报错等问题。 安全性也会受影响,新的安全漏洞可能无法通过老旧驱动得到有效防护。 为了解决这个问题,你可以前往GPU厂商的官方网站,如英伟达或AMD的官方网站,找到对应型号GPU的最新驱动程序进行下载安装。
游戏里勾上等待垂直同步。帧数设置1完事。还卡。就设置成80.问题根源是lol不支持切换独显和核显。
Windows已经重启了您的gpu驱动,可以采取以下的方法进行解决: 更新显卡驱动程序:如果您最近更新了显卡驱动程序,请确保它与您的操作系统兼容。如果不兼容,请尝试回滚到较旧的版本。 禁用GPU加速:如果您的显卡驱动程序与操作系统不兼容,则可以尝试禁用GPU加速。
驱动问题 原因:独立显卡的驱动程序未正确安装或版本过旧,导致系统无法识别独立显卡,从而默认使用集成显卡(通常被识别为GPU 0)。解决方法:前往显卡制造商的官方网站下载并安装最新版本的驱动程序。安装过程中,确保按照提示操作,并重启计算机以完成驱动的安装和配置。

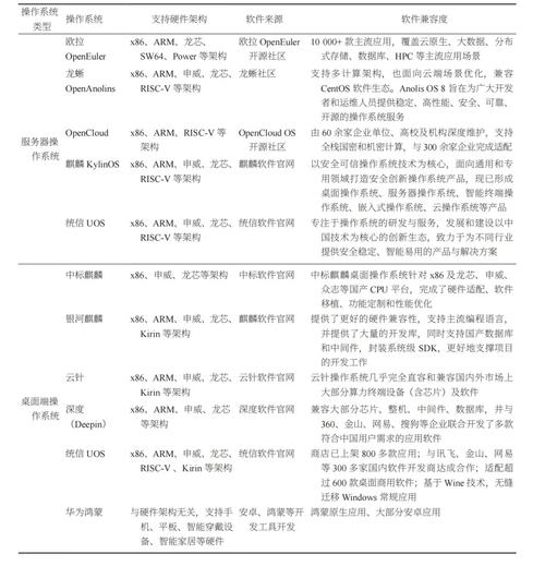
办公信创:主流国产操作系统大汇总
云针智慧终端:包括以云针操作系统为核心的电脑、电视、平板、手机、智慧盒等。这些智慧终端全面配备国产芯片,支持办公信创的自主可控要求。云针智慧物联:以云针操作系统为核心,云针系列终端互联搭建全新IoT平台,构成云针智慧物联网生态。实现办公设备的互联互通,提高办公效率和智能化水平。
手机端操作系统 华为鸿蒙系统(HUAWEI HarmonyOS):面向全场景分布式操作系统,主要应用于手机,支持多种终端设备运行。服务器端操作系统 欧拉操作系统(EulerOS):华为自主研发的服务器操作系统,基于稳定Linux内核,支持鲲鹏处理器。
信创操作系统品牌包括但不限于深度操作系统、银河麒麟、统信桌面操作系统、方德桌面操作系统、阿里云服务器OS、新支点服务器OS、腾讯云Linux服务器OS、凝思安全操作系统欧拉版、华为云欧拉操作系统等。深度操作系统:这是被称为国产信创系统的鼻祖,它采用了开源且自由的LINUX内核。

(转载)一文看懂英伟达A100、H100、A800、H800、H20
H100在Transformer-based AI任务(如GPT)中比A100快6倍,而推理吞吐量也更高。小结 AI训练:需要高带宽 + 高精度计算,推荐H100/A100及其变种。AI推理:需要低延迟 + 高吞吐量,推荐H100/H800/H20。H100在Transformer模型训练和推理吞吐量方面遥遥领先。A100/A800仍然是中等预算下的优秀选取。
对于AI训练任务,建议选取H100或A100系列GPU,它们提供强大的计算能力和高带宽内存,适合处理大规模数据集和复杂模型。推理场景 对于AI推理任务,A800或H800系列GPU是更好的选取。它们提供稳定的计算能力和适中的内存容量与带宽,满足大多数推理任务的需求。
A100:拥有40GB显存,提供PCIE版和SXM版两种形式。A100是英伟达上一代的高性能GPU,广泛应用于AI计算、高性能计算等领域。A800:作为A100的替代产品,A800同样拥有80GB显存(与后续提到的H100、H800的某版本相同),也提供PCIE版和SXM版。
A100和A800:均属于Tesla系列中的高性能计算(HPC)和人工智能(AI)加速型号。A100是NVIDIA推出的旗舰级AI加速GPU,而A800则是针对中国市场推出的特供版(低配版)。H100和H800:同样属于Tesla系列,但更侧重于大模型训练和推理。

GPU服务器是什么?选深度学习GPU服务器看这里
NV-Link总线技术标准GPU服务器:NV-Link接口GPU的典型代表是NVIDIA V100,采用SXM2接口。具有NV-Link总线标准的GPU服务器可以分为两类:一类是英伟达设计的DGX超级计算机,另一类是英伟达合作伙伴设计的具有NV-Link接口的服务器。
GPU服务器是基于GPU应用在视频编解码、深度学习、科学计算等多场景下的稳定、快速且弹性的计算服务。GPU服务器的作用加速计算:GPU能够显著加快计算速度,通过将应用软件中的部分计算负荷迁移到GPU上,而CPU则继续运行其他代码。这种分工使得应用软件的运行速度得到明显提升。
GPU服务器是基于GPU的应用于多种场景的快速、稳定、弹性的计算服务。其出色的图形处理能力和高性能计算能力提供极致计算性能,有效解放计算压力,提升产品的计算处理效率与竞争力。GPU服务器的主要用处包括但不限于以下几个方面:视频编解码:GPU服务器可以加速视频编解码过程,提高视频处理效率。
GPU服务器是基于GPU的应用于多种场景(如视频编解码、深度学习、科学计算等)的快速、稳定、弹性的计算服务,而普通服务器则主要用于满足日常的网络访问、数据存储和处理等基本需求。以下是两者之间的详细对比:应用场景:GPU服务器:主要面向需要高性能计算能力的场景,如深度学习训练、图形渲染、科学计算等。
GPU 云服务器(GPU Cloud Computing,GPU)是提供 GPU 算力的弹性计算服务。它具有超强的并行计算能力,作为 IaaS(Infrastructure as a Service,基础设施即服务)层的尖兵利器,服务于深度学习训练、科学计算、图形图像处理、视频编解码等多种高性能计算场景。
GPU服务器是一种配备高性能图形处理器的服务器,其作用主要体现在图形处理与计算加速、深度学习与机器学习以及高性能计算集群等方面。 图形处理与计算加速: GPU服务器具备强大的并行处理能力,能够高效地进行图形处理和计算加速。

常见的关于GPU云服务器和GPU物理服务器的区别(值得收藏)
稳定性 GPU云服务器:突破了传统GPU服务器的限制,具有高并行、高吞吐、低时延的极致性能。云服务器提供商通常会提供稳定的基础设施和运维支持,确保服务的稳定性和数据的高可用性。GPU物理服务器:稳定性需要用户自行部署和保障。
云服务器:虽提供GPU实例,但可能受限于虚拟化性能损耗;而GPU物理机直接通过硬件加速,性能更稳定,适合对延迟敏感的场景。总结:GPU服务器BGP线路显卡物理机通过整合高性能显卡、BGP多线网络及专业机房环境,为图形处理、深度学习、游戏挂机等场景提供了高效、稳定的计算解决方案。
GPU 云服务器(GPU Cloud Computing,GPU)是提供 GPU 算力的弹性计算服务。它具有超强的并行计算能力,作为 IaaS(Infrastructure as a Service,基础设施即服务)层的尖兵利器,服务于深度学习训练、科学计算、图形图像处理、视频编解码等多种高性能计算场景。
关于本次gpu服务器安装什么系统好和gpu服务器怎么安装gpu驱动的问题分享到这里就结束了,如果解决了您的问题,我们非常高兴。
